๐ง Infrastructure Overview
Understand how the AUDD Mint platform is structured and how its components fit together.
To make the most of your integration journey, itโs important to understand how the AUDD Mint platform works behind the scenes. This includes the key system components, how they interact, and the terminology youโll encounter while integrating your services. Having this context will help you design your workflows more effectively and reduce integration friction.
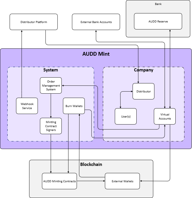
๐บ๏ธ Architecture Diagram
Below is a high-level view of the AUDD Mint architecture from the perspective of a Distributor integrating with the platform. It shows the major components, their relationships, and how value flows between them.
๐ค Distributor
A Distributor is the term we use to describe you - our client. The name comes from your role in distributing AUDD into the blockchain ecosystem. As a Distributor, you onboard into the AUDD Mint platform to mint and burn AUDD, process transactions, and interact with the system through APIs or our Platform UI.
โ๏ธ AUDD Mint
The AUDD Mint is our proprietary platform that powers everything behind issuing and managing AUDD - from transaction processing and security to blockchain communication. Itโs also the environment you interact with as a Distributor.
Your experience is contained within your Company environment inside the system. This structure ensures your operations are isolated, secure, and fully configurable to your needs.
๐ข Company
Your Company environment is the container that represents you within the AUDD Mint platform. Once created, youโll be assigned a unique companyID, which is used in API calls to make sure actions - like creating Virtual Accounts - are linked to your environment.
The company profile is pre-filled from your onboarding information, and holds the commercial terms of your agreement - specifically your Base Rate for fees, set as either a fixed amount or a percentage. This determines the rate of charge deducted from transactions.
There are two key components within your Company environment:
๐ฅ Users
Each company must have at least one User with permissions to operate within the environment. Users can be assigned different authorisations based on their role, and while you can create as many as you need, we recommend limiting access to only those who require it.
๐ณ Virtual Accounts
Virtual Accounts (VAs) act as transactional profiles in our internal ledger. They track balances and transactions and are named after the party transacting with them. For example, if your company is ABC Pty Ltd, your VA would typically be named ABC Pty Ltd.
Each VA has its own unique ID, which is used when linking deposit or withdrawal bank accounts, and wallets. The number of VAs you have will depend on your approved use case. Some Distributors only need one VA, while others use multiple to segment balances across different products, services, blockchains, or customers.
๐ฅ๏ธ Core Service
The Core Service layer contains the infrastructure that makes AUDD function. While you may not interact with these directly, they power your experience and handle the heavy lifting for minting, burning, and moving AUDD.
๐ Order Management System
The Order Management System (OMS) manages all transactional activity. It credits and debits VA balances, triggers mint and burn events, and initiates deposits and withdrawals between bank accounts.
โ๏ธ Contract Signers
Contract Signers are our secure private keys that define AUDD on each supported blockchain and control the token supply. When the OMS receives a mint request, the Contract Signers authorise the mint on-chain. When burning AUDD, they authorise the burn and confirm it back to the OMS so your VA balance can be updated.
๐ฅ Burn Wallets
Burn Wallets are temporary internal wallets used to safely destroy AUDD. When you burn AUDD, you send tokens to a burn wallet. The system then destroys them and reconciles the corresponding AUD value back into your VA balance. Burn wallets are designed to only hold AUDD for a few minutes to ensure accuracy and security across the rest of the environment.
๐ฌ Webhook Notification Service
The Webhook Notification Service delivers real-time event updates to your systems. It lets you track status changes for deposits, withdrawals, and mint or burn requests without polling the API.
๐ External Environments
The AUDD Mint acts as an orchestration layer that connects multiple external systems to keep everything running smoothly. These external components are essential to how AUDD operates.
โ๏ธ Blockchains
The AUDD Mint itself is not a blockchain, but it connects to several. It controls how AUDD is issued and destroyed on these networks. While the interaction model is conceptually similar across blockchains, the technical details may vary by network.
๐ Contracts and Issuing Addresses
Each supported blockchain has contracts or issuing addresses that define and control the supply of AUDD. These are publicly viewable on-chain, though only our Contract Signers can interact with them to mint (or in some cases burn) tokens.
๐ผ External Wallets
Because the AUDD Mint is non-custodial, you retain full control of your AUDD at all times. You hold the private keys to your wallets, and the Mint only sends tokens to the wallets you specify. Each wallet you register is linked to a VA, ensuring a direct connection between your on-chain holdings and your ledger balance.
๐ฆ Reserve Bank Account
The Reserve Bank Account is where the Australian dollars backing your AUDD are securely held. All AUDD in circulation is backed 1:1 with AUD in this account. Although Distributors donโt interact with it directly, itโs important to understand this is where the AUD equivalent of your AUDD is stored, separate from all other operational funds.
๐ณ External Bank Accounts
External Bank Accounts are real-world bank accounts at other financial institutions - either yours or your customersโ. When depositing AUD, these are the accounts funds originate from; when withdrawing AUD, they are where funds are sent. Each external bank account must be linked to a VA before it can be used to process a withdrawal.
Updated 8 months ago
